Akdeniz Üniversitesi Hastanesi, 1980 yılında Ankara Üniversitesi'ne bağlı olarak poliklinik hizmeti ile başlayıp bir yıl sonra klinik hizmeti vermeye başlamıştır. 1982 yılında Akdeniz Üniversitesi Hastanesi ismiyle hizmetine devam etmiştir. Başhemşirelik 1989 yılında Hemşirelik Hizmetleri Müdürlüğü olarak değiştirilmiştir. Hastanemizde, sağlık hizmetleri, ulusal ve uluslararası kalite standartlarında hasta bakım, çalışan memnuniyeti yaklaşımıyla yürütülmektedir.
| Ad Soyad | Görev | E-posta | Telefon |
|---|---|---|---|
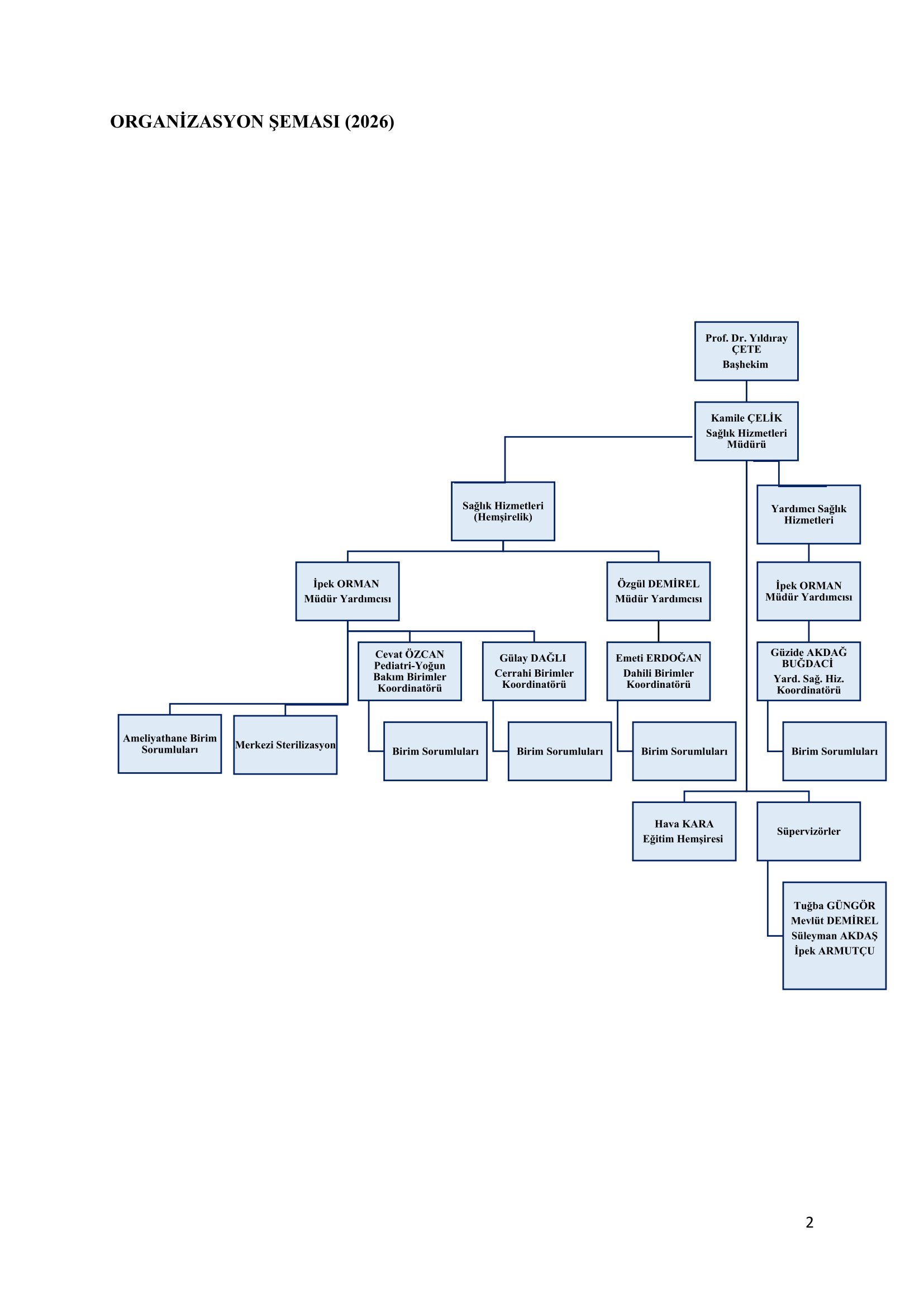
| Kamile ÇELİK | Sağlık Hizmetler Müdürü | hemsirelik@akdeniz.edu.tr | Dahili:6295 |
| Özgül DEMİREL | Sağlık Hizmetleri Müdür Yardımcısı | hemsirelik@akdeniz.edu.tr | Dahili: 6295 |
| İpek ORMAN | Sağlık Hizmetleri Müdür Yardımcısı | hemsirelik@akdeniz.edu.tr | Dahili: 6295 |
| Koordinatör Hemşireler | |||
|---|---|---|---|
| Ad Soyad | Görev | Telefon | |
| Emeti ERDOĞAN | Dahili Birimler Koordinatörü | Dahili:6295 | |
| Gülay DAĞLI | Cerrahi Bakım Birimler Koordinatörü | Dahili:6295 | |
| Cevat ÖZCAN | Pediatri –Yoğun Bakım Birimler Koordinatörü | Dahili:6295 | |
| Güzide AKDAĞ BUĞDACİ | Yardımcı Sağlık Hizmetleri Koordinatörü | Dahili:6295 | |
| Eğitim Hemşiresi | |||
| Ad Soyad | Görev | Telefon | |
| Hava KARA | Eğitim Hemşiresi | Dahili:6295 | |
| Süpervizör Hemşireler | |||
| Ad Soyad | Görev | Telefon | |
| Tuğba GÜNGÖR | Süpervizör Hemşire | Dahili:6295 | |
| Mevlüt DEMİREL | Süpervizör Hemşire | Dahili:6295 | |
| Süleyman AKDAŞ | Süpervizör Hemşire | Dahili:6295 | |
| İpek ARMUTÇU | Süpervizör Hemşire | Dahili:6295 | |
| Sekreterlik | |||
| Ad Soyad | Görev | Telefon | |
| Bilg.İşletmeni Ebru YAVUZ | Sekreter | Dahili:6295 | |
| Bilg.İşletmeni Güzin Yeşim ÖZTÜRK | Sekreter | Dahili:6297 | |

| Adres: | Pınarbaşı Mahallesi, Dumlupınar Bulvarı, Akdeniz Üniversitesi Hastanesi A-2 Blok Zemin Kat,Posta Kodu:07070,Kampüs,Konyaaltı,ANTALYA |
|---|---|
| Telefon: | 0 242 249 62 95 |
| Faks: | 0 242 249 60 40 |
| E-posta: | hemsirelik@akdeniz.edu.tr |
Eklenme tarihi :27.10.2022 14:42:21
Son güncelleme : 20.02.2026 11:02:53
Son güncelleme : 20.02.2026 11:02:53

